技术与产品

您的当前位置:首页 > 技术与产品
一种配电柜防误断电报警装置
来源:[] | 发布时间:2021-04-30 15:56:01

一种配电柜防误断电报警装置

朱小余

(岳阳长炼机电工程技术有限公司鄂尔多斯分公司)

0引言

随着煤化工的快速发展,电气自动化应用越来越广泛,确保电气设备运行安全、运行平稳尤为重要,尤其是各生产装置重要机组、关键设备及其辅助设备发生非停往往会造成无法估量的损失,这些设备非停事件中一部分是由于设备本身故障原因造成的,另一部分引起此类事件的原因就是我们操作人员的因素,比如说人员技术水平低、责任心不强等,例如:生产装置的重要设备误停电会造成设备停车、引起生产波动,甚至是人生伤害。为避免此类事故发生现有的措施就是完善相关规章制度、加强操作人员责任心,完善设备本体的操作标识等。但是由于配电柜面板操作指示灯的损坏、操作人员责任心不强,生产装置设备误停电的事件还是时有发生。我们就想设计一种配电柜防误断电的报警装置,用语音提示或者声光报警来提醒操作人员,从而减少设备误停电事件的发生。本文主要介绍了防误断电报警装置解决的问题、原理等。

关键词:报警装置原理;创新性;适用领域

 

1.该报警装置创新性、先进性描述作用意义

电气行业中现有防范电气误操作事故的措施有:提高运行人员对误操作事故的认识和业务水平、坚持对大型,复杂的操作进行把关、不断完善设备操作的管理方法,通过管理的方法来避免事故的发生,本质安全方面是利用配电盘柜的运行状态指示及电流显示来判断,没有在配电盘、配电柜开关操作把手上或其辅助节点上装有联锁与提示装置。我们研究的“一种配电柜防误断电报警装置”就可以解决这个问题,当设备处于运行状态,操作人员在执行停电操作时报警装置会立刻报警。通过这个技术手段来提醒我们操作人员,减少设备误停机带来的生产波动、非停带来的安全问题与经济损失。

 

2. 该报警装置的原理

通过设备运行状态为“防误断电报警装置”提供电源(例如:通过接触器的辅助常开点为“防误断电报警装置”提供电源,即接触器吸合时防误断电报警装置电源接通,接触器释放时防误断电报警装置电源断开)。在电气配电盘、配电柜电源一次或二次操作把手上安装“触摸”传感器,设备运行时“防误断电报警装置”电源接通,当出现操作人员误断电操作时,人的手一旦触碰配电盘、配电柜电源操作把手就会触发“防误断电报警装置”,会发出声光报警或语音提醒,从而提醒操作人员“设备在运行,禁止断电操作”。

 

2.1该报警装置传感器原理

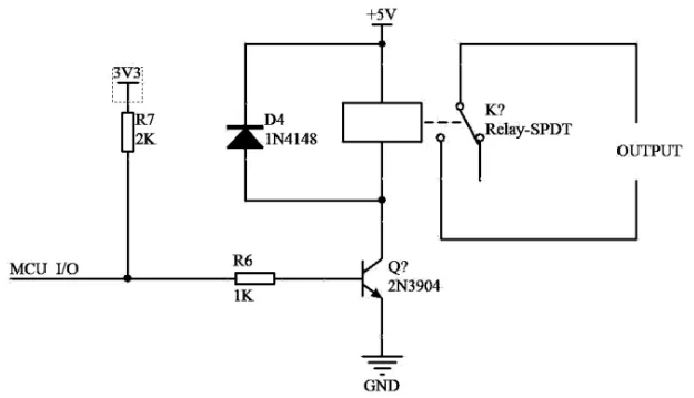
应用IC TTP223进行触摸键检测如图一,提供1个触摸键。当检测到信号时IC Q管脚输出驱动继电器,利用继电器常开点实现语音提示或者声光报警。

 

image.png

image.png


 

图一:传感器原理图

2.2该报警装置接线图及状态

image.png


图二:配电柜备用时状态

image.png


图三:配电柜运行时状态

3.该报警装置推广应用的范围、条件和前景以及存在的问题

    我们设计的配电柜防误断电报警装置可以应用于所有生产装置变配电柜,现有配电装置可以根据需要进行增加本装置,新建变配电间可以直接增加此项功能,随着智能工厂的建设,我们的设计可以不断完善,增加通讯,增加远程报警,让我们的设备操作越来越智能,越来越准确,从而保证生产装置的平稳运行。

[参考文献]

[1] 王庆,Protel 99 SE&DXP电路设计教程 [M],电子工业出版社,2008

[2] 李中望,一种智能火灾报警系统的设计方案 [M],安防科技,2008 


 
 
 上一篇:10大石化项目!又一化工大省公布重点项目名单(附详情)
 下一篇:快切装置切换失败案例分析(一)